Developer Guide
- Acknowledgements
- Setting up, getting started
- Design
- Implementation
- Documentation, logging, testing, configuration, dev-ops
- Appendix: Requirements
- Use cases
- Non-Functional Requirements (NFRs)
- Glossary
- Appendix: Instructions for manual testing
Acknowledgements
- {list here sources of all reused/adapted ideas, code, documentation, and third-party libraries – include links to the original source as well}
Setting up, getting started
Refer to the guide Setting up and getting started.
Design
.puml files used to create diagrams are in this document docs/diagrams folder. Refer to the PlantUML Tutorial at se-edu/guides to learn how to create and edit diagrams.
Architecture

The Architecture Diagram given above explains the high-level design of the App.
Given below is a quick overview of main components and how they interact with each other.
Main components of the architecture
Main (consisting of classes Main and MainApp) is in charge of the app launch and shut down.
- At app launch, it initializes the other components in the correct sequence, and connects them up with each other.
- At shut down, it shuts down the other components and invokes cleanup methods where necessary.
The bulk of the app’s work is done by the following four components:
-
UI: The UI of the App. -
Logic: The command executor. -
Model: Holds the data of the App in memory. -
Storage: Reads data from, and writes data to, the hard disk.
Commons represents a collection of classes used by multiple other components.
How the architecture components interact with each other
The Sequence Diagram below shows how the components interact with each other for the scenario where the user issues the command delete 1.

Each of the four main components (also shown in the diagram above),
- defines its API in an
interfacewith the same name as the Component. - implements its functionality using a concrete
{Component Name}Managerclass (which follows the corresponding APIinterfacementioned in the previous point.
For example, the Logic component defines its API in the Logic.java interface and implements its functionality using the LogicManager.java class which follows the Logic interface. Other components interact with a given component through its interface rather than the concrete class (reason: to prevent outside component’s being coupled to the implementation of a component), as illustrated in the (partial) class diagram below.

The sections below give more details of each component.
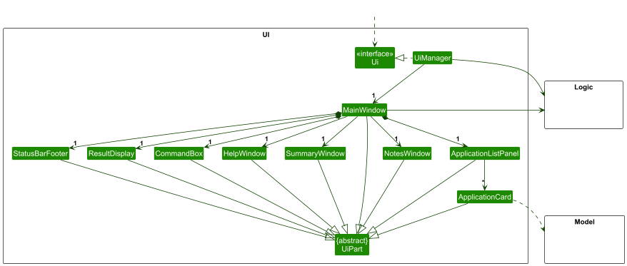
UI component
The API of this component is specified in Ui.java

The UI consists of a MainWindow that is made up of parts e.g.CommandBox, ResultDisplay, PersonListPanel, StatusBarFooter etc. All these, including the MainWindow, inherit from the abstract UiPart class which captures the commonalities between classes that represent parts of the visible GUI.
The UI component uses the JavaFx UI framework. The layout of these UI parts are defined in matching .fxml files that are in the src/main/resources/view folder. For example, the layout of the MainWindow is specified in MainWindow.fxml
The UI component,
- executes user commands using the
Logiccomponent. - listens for changes to
Modeldata so that the UI can be updated with the modified data. - keeps a reference to the
Logiccomponent, because theUIrelies on theLogicto execute commands. - depends on some classes in the
Modelcomponent, as it displaysPersonobject residing in theModel.
Logic component
API : Logic.java
Here’s a (partial) class diagram of the Logic component:

The sequence diagram below illustrates the interactions within the Logic component, taking execute("delete 1") API call as an example.

DeleteCommandParser should end at the destroy marker (X) but due to a limitation of PlantUML, the lifeline continues till the end of diagram.
How the Logic component works:
- When
Logicis called upon to execute a command, it is passed to anAddressBookParserobject which in turn creates a parser that matches the command (e.g.,DeleteCommandParser) and uses it to parse the command. - This results in a
Commandobject (more precisely, an object of one of its subclasses e.g.,DeleteCommand) which is executed by theLogicManager. - The command can communicate with the
Modelwhen it is executed (e.g. to delete a application).
Note that although this is shown as a single step in the diagram above (for simplicity), in the code it can take several interactions (between the command object and theModel) to achieve. - The result of the command execution is encapsulated as a
CommandResultobject which is returned back fromLogic.
Here are the other classes in Logic (omitted from the class diagram above) that are used for parsing a user command:

How the parsing works:
- When called upon to parse a user command, the
AddressBookParserclass creates anXYZCommandParser(XYZis a placeholder for the specific command name e.g.,AddCommandParser) which uses the other classes shown above to parse the user command and create aXYZCommandobject (e.g.,AddCommand) which theAddressBookParserreturns back as aCommandobject. - All
XYZCommandParserclasses (e.g.,AddCommandParser,DeleteCommandParser, …) inherit from theParserinterface so that they can be treated similarly where possible e.g, during testing.
Model component
API : Model.java

The Model component,
- stores the address book data i.e., all
Personobjects (which are contained in aUniquePersonListobject). - stores the currently ‘selected’
Personobjects (e.g., results of a search query) as a separate filtered list which is exposed to outsiders as an unmodifiableObservableList<Person>that can be ‘observed’ e.g. the UI can be bound to this list so that the UI automatically updates when the data in the list change. - stores a
UserPrefobject that represents the user’s preferences. This is exposed to the outside as aReadOnlyUserPrefobjects. - does not depend on any of the other three components (as the
Modelrepresents data entities of the domain, they should make sense on their own without depending on other components)
Tag list in the AddressBook, which Person references. This allows AddressBook to only require one Tag object per unique tag, instead of each Person needing their own Tag objects.
Storage component
API : Storage.java

The Storage component,
- can save both address book data and user preference data in JSON format, and read them back into corresponding objects.
- inherits from both
AddressBookStorageandUserPrefStorage, which means it can be treated as either one (if only the functionality of only one is needed). - depends on some classes in the
Modelcomponent (because theStoragecomponent’s job is to save/retrieve objects that belong to theModel)
Common classes
Classes used by multiple components are in the seedu.address.commons package.
Implementation
This section describes some noteworthy details on how certain features are implemented.
[Proposed] Undo/redo feature
Proposed Implementation
The proposed undo/redo mechanism is facilitated by VersionedAddressBook. It extends AddressBook with an undo/redo history, stored internally as an addressBookStateList and currentStatePointer. Additionally, it implements the following operations:
-
VersionedAddressBook#commit()— Saves the current address book state in its history. -
VersionedAddressBook#undo()— Restores the previous address book state from its history. -
VersionedAddressBook#redo()— Restores a previously undone address book state from its history.
These operations are exposed in the Model interface as Model#commitAddressBook(), Model#undoAddressBook() and Model#redoAddressBook() respectively.
Given below is an example usage scenario and how the undo/redo mechanism behaves at each step.
Step 1. The user launches the application for the first time. The VersionedAddressBook will be initialized with the initial address book state, and the currentStatePointer pointing to that single address book state.

Step 2. The user executes delete 5 command to delete the 5th application in the address book. The delete command calls Model#commitAddressBook(), causing the modified state of the address book after the delete 5 command executes to be saved in the addressBookStateList, and the currentStatePointer is shifted to the newly inserted address book state.

Step 3. The user executes add n/David … to add a new application. The add command also calls Model#commitAddressBook(), causing another modified address book state to be saved into the addressBookStateList.

Model#commitAddressBook(), so the address book state will not be saved into the addressBookStateList.
Step 4. The user now decides that adding the application was a mistake, and decides to undo that action by executing the undo command. The undo command will call Model#undoAddressBook(), which will shift the currentStatePointer once to the left, pointing it to the previous address book state, and restores the address book to that state.

currentStatePointer is at index 0, pointing to the initial AddressBook state, then there are no previous AddressBook states to restore. The undo command uses Model#canUndoAddressBook() to check if this is the case. If so, it will return an error to the user rather
than attempting to perform the undo.
The following sequence diagram shows how an undo operation goes through the Logic component:

UndoCommand should end at the destroy marker (X) but due to a limitation of PlantUML, the lifeline reaches the end of diagram.
Similarly, how an undo operation goes through the Model component is shown below:

The redo command does the opposite — it calls Model#redoAddressBook(), which shifts the currentStatePointer once to the right, pointing to the previously undone state, and restores the address book to that state.
currentStatePointer is at index addressBookStateList.size() - 1, pointing to the latest address book state, then there are no undone AddressBook states to restore. The redo command uses Model#canRedoAddressBook() to check if this is the case. If so, it will return an error to the user rather than attempting to perform the redo.
Step 5. The user then decides to execute the command list. Commands that do not modify the address book, such as list, will usually not call Model#commitAddressBook(), Model#undoAddressBook() or Model#redoAddressBook(). Thus, the addressBookStateList remains unchanged.

Step 6. The user executes clear, which calls Model#commitAddressBook(). Since the currentStatePointer is not pointing at the end of the addressBookStateList, all address book states after the currentStatePointer will be purged. Reason: It no longer makes sense to redo the add n/David … command. This is the behavior that most modern desktop applications follow.

The following activity diagram summarizes what happens when a user executes a new command:

Design considerations:
Aspect: How undo & redo executes:
-
Alternative 1 (current choice): Saves the entire address book.
- Pros: Easy to implement.
- Cons: May have performance issues in terms of memory usage.
-
Alternative 2: Individual command knows how to undo/redo by
itself.
- Pros: Will use less memory (e.g. for
delete, just save the application being deleted). - Cons: We must ensure that the implementation of each individual command are correct.
- Pros: Will use less memory (e.g. for
{more aspects and alternatives to be added}
[Proposed] Data archiving
{Explain here how the data archiving feature will be implemented}
Documentation, logging, testing, configuration, dev-ops
Appendix: Requirements
Product scope
Target user profile:
- Has a need to manage a significant number of internship applications and company contacts
- Prefers desktop applications over web or mobile application
- can type fast and prefers keyboard interactions over mouse usage
- prefers typing to mouse interactions
- is reasonably comfortable using CLI apps
- CS Student Looking for employment
Value proposition: Provide a convenient way to keep track of internship applications and current status. Allow easy access to company information and contact details. Manage applications faster than a typical mouse/GUI driven app.
- (Company) Store: Name, Address, Website, Contact info
- (Personal) Store: Date of Application, Current states
- Interview Info: Tech stack, Interview question/tips
- Personal Review
User stories
Priorities: High (must have) - * * *, Medium (nice to have) - * *, Low (unlikely to have) - *
| Priority | As a … | I want to … | So that I can… |
|---|---|---|---|
* * * |
user | add new company information (name, personal login details, email, website, address, etc.) | organise my internship applications in one place |
* * * |
user | add an application status and application date | track the progress of each internship application |
* * * |
user | view all my job applications and their current statuses | easily monitor my overall application progress |
* * * |
user | delete a company entry | remove applications that I no longer need |
* * * |
user | update the status of a job application | keep my application records accurate and up to date |
* * * |
user | get a help message showing available commands | refer to instructions when I forget how to use the App. (not necessary needed at this stage maybe) |
Use cases
UC01 - Add Application
Main Success Scenario:
- User enters an add command with required parameters (company name, role, status, date).
- HireME validates the input parameters.
- HireME checks for duplicate applications.
- HireME creates a new application entry.
- HireME displays a success message: “New application added: COMPANY_NAME”. Use case ends.
Extensions:
- 2a. Invalid parameter format detected.
- 2a1. HireME detects invalid input (e.g., wrong date format, invalid email, invalid status).
- 2a2. HireME displays an appropriate error message.
- 2a3. No application is added. Use case ends.
- 3a. Duplicate application detected.
- 3a1. HireME detects an existing application with the same Company Name and Role.
- 3a2. HireME displays: “An application for this job of the same company already exists.”
- 3a3. No application is added. Use case ends.
UC02 - Update Application Status After Receiving an Interview Invitation
Preconditions: At least one application exists in HireME.
Main Success Scenario:
- User requests to view all applications.
- HireME displays all stored applications.
- User selects an application to update.
- User specifies the new status for the application.
- HireME validates the provided information.
- HireME updates the application record and saves it. Use case ends.
Extensions:
- 3a. The specified application does not exist.
- 3a1. HireME informs the user that the application is invalid. Use case ends.
- 4a. The specified status is invalid.
- 4a1. HireME informs the user of acceptable status values.
Use case ends.
- 4a1. HireME informs the user of acceptable status values.
- *a. User cancels the operation at any time.
Use case ends.
UC03 - List Applications
Main Success Scenario:
- User requests to list applications.
- HireME retrieves all the saved applications.
- HireME displays the full list of applications with their details (company name, role, status, date, etc.). Use case ends.
Extensions:
- 3a. No applications have been added yet.
- 3a1. HireME displays the message “You have not added any applications.” Use case ends.
- 3b. An error occurs while loading the application data.
- 3b1. HireME displays the message “Error loading list of applications.” Use case ends.
UC04 - Delete an Application
Main Success Scenario:
- User requests to list job applications (UC03).
- HireME shows a list of job applications.
- User requests to delete a specific job application in the list.
- HireME deletes the job application. Use case ends.
Extensions:
-
2a. The list is empty. Use case ends.
-
3a. The given index is invalid.
- 3a1. HireME shows an error message. Use case resumes at step 2.
UC05 - Open Help
Main Success Scenario:
- User requests to view help information (enters help).
- HireME displays a list of available commands and their formats (e.g., add, list, edit, delete, help) in the result box.
- User reads the command formats to learn/recall how to use the system. Use case ends.
Non-Functional Requirements (NFRs)
Usability
- A user who is comfortable with CLI should be able to complete core tasks (add, delete, edit, list) faster than using a mouse driven GUI.
- A new user should be able to learn the basic commands within 10 minutes using only the help command.
- Command formats shall follow a consistent prefix-based structure (e.g., n/, r/, s/) to ensure predictability.
- The system shall provide clear and specific error messages for invalid commands or parameters.
- Core tasks should be executable without requiring mouse interaction.
Reliability
- All user data should be saved automatically after a save command is received.
Portability
- The application should work on Windows, macOS, and Linux with Java 17 or above installed.
- The application should not require an internet connection to function.
Maintainability
- The codebase should follow consistent coding standards so that a new developer can understand and contribute within a reasonable onboarding period.
Data Integrity
- The application should validate all user inputs and reject invalid data with clear error messages without crashing.
- Duplicate applications sharing the same company name and role should be automatically detected and rejected.
Scalability
- The application should remain functional and responsive with up to 1000 application entries stored.
Glossary
| Term | Definition |
|---|---|
| Mainstream OS | Windows, Linux, MacOS |
| Private contact detail | A contact detail that is not meant to be shared with others |
Appendix: Instructions for manual testing
Given below are instructions to test the app manually.
Launch and shutdown
-
Initial launch
-
Download the jar file and copy into an empty folder
-
Double-click the jar file Expected: Shows the GUI with a set of sample contacts. The window size may not be optimum.
-
-
Saving window preferences
-
Resize the window to an optimum size. Move the window to a different location. Close the window.
-
Re-launch the app by double-clicking the jar file.
Expected: The most recent window size and location is retained.
-
-
{ more test cases … }
Deleting a application
-
Deleting a application while all applications are being shown
-
Prerequisites: List all applications using the
listcommand. Multiple applications in the list. -
Test case:
delete 1
Expected: First contact is deleted from the list. Details of the deleted contact shown in the status message. Timestamp in the status bar is updated. -
Test case:
delete 0
Expected: No application is deleted. Error details shown in the status message. Status bar remains the same. -
Other incorrect delete commands to try:
delete,delete x,...(where x is larger than the list size)
Expected: Similar to previous.
-
-
{ more test cases … }
Saving data
-
Dealing with missing/corrupted data files
- {explain how to simulate a missing/corrupted file, and the expected behavior}
-
{ more test cases … }